

4月10日下午,集团组织召开公文处理工作培训会议,进一步规范集团公文写作和处理工作,推进合规管理,强化流程再造,切实提升“强基固本年”活动成效。会议邀请市委办公室有关领导现场讲课,集团党委委员、副总经理丁安广主持会议并提要求。

会议要求,规范化管理从规范化行文开始,要做到学规范、规范学,以“守纪律、讲规矩”的职业操守破除“组合家庭”带来的短板弱项,通过规范公文写作和处理工作,逐步统一并强化企业内部管理。要做到学中干、干中学,公文条线专责人员要对照会议的要求,提高理论指导实践能力,提升公文处理效率,做到熟能生巧、胸中有数,成为行家里手。要做到学中思、思中学,把对公文写作和处理的学习作为集团开展党史学习教育和“学习强企、凝聚硬核”的一项重要工作来落实和思考。做到不仅知其然,还知其所以然,达到触类旁通的效果,真正通过对公文写作和处理的规范管理,为实现企业合规管理提供保障,为集团“十四五”开好局、起好步凝聚合力、打好基础。

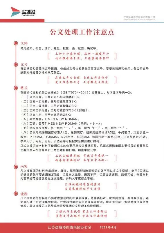
会议以卡片形式印发了集团公文处理工作注意点,有关单位和部门人员作交流发言。

公文处理工作流程图

公文处理工作注意点